স্টার কানেক্টেড পাওয়ার সিস্টেমে সমস্যার সমাধান ক্লাসটি ডিজিটাল “ইলেকট্রিকাল সার্কিট- ২ [ Electrical Circuit-2 ]” কোর্সের “Chapter 10 (Star Connected Power System)” অধ্যায়ে পড়ানো হয় | এই ক্লাসটি বাংলাদেশ কারিগরি শিক্ষা বোর্ড [Bangladesh Technical Education Board] এর পলিটেকনিক [Polytechnic] ডিসিপ্লিন এর ডিপ্লোমা ইন ইলেক্ট্রিক্যাল [Diploma in Electrical], “৩য় সেমিস্টার, ইলেকট্রিকাল [ 3rd Semester, Electrical ]” এ পড়ানো হয়।
স্টার কানেক্টেড পাওয়ার সিস্টেমে সমস্যার সমাধান
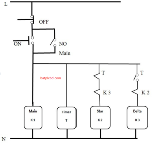
Star Delta Starter: হ্যালো বন্ধুরা সবাই কেমন আছেন? আমি অনেক ভাল আছি। বন্ধুরা আজকে আমরা স্টার ডেল্টা স্টার্টার নিয়ে আলোচনা করব এবং আপনাদের কিভাবে স্টার ডেল্টা কানেকশন (Star Delta Connection) করতে হয় তা দেখাবো। ইলেকট্রিক্যাল ইন্জিনিয়ারিং জগতে স্টার ডেল্টা কানেকশন (Star Delta Connection) জানাটা অত্যন্ত জরুরী । কারন আমরা যেকোন তিন ফেজ মটর হয় স্টার না হয় ডেল্টা বা স্টার ডেল্টা কানেকশন (Star Delta Connection) দিয়ে চালাই। বড় বড় মটর গুলোর স্টার্টিং সমস্যা সমাধানে স্টার ডেল্টা স্টার্টার আমাদের অনেকটাই চিন্তা মুক্ত করেছে।
কিন্তু স্টার ডেল্টা স্টার্টার (Star Delta Starter) বুঝতে হলে আগে আমাদের স্টার ডেল্টা কানেকশন(Star Delta Connection) বুঝতে হবে। আশা করি আমার আজকের লেখাটি সম্পূর্ন পড়লে আপনাদের আর স্টার ডেল্টা কানেকশন (Star Delta Connection) বা স্টার ডেল্টা স্টার্টার (Star Delta Starter) নিয়ে কোন সমস্যা থাকবে না।

স্টার কানেকশন (Star Connection) কি?
যদি কোন মটর, লোড বা অল্টারনেটরের তিনটি ফেজের বা কয়েলের প্রতিটার একটি প্রান্ত এক বিন্দুতে যুক্ত থাকে এবং প্রতিটা ফেজের মধ্যবর্তী দুরত্ব ১২০ ডিগ্রি তবে সেই কানেকশন কে স্টার কানেকশন (Star Connection) বলে। এ ধরনের কানেকশন ট্রান্সমিশন সিস্টেমে বহুল ব্যবহৃত হয় এবং একে তিন ফেজ চার তার কানেকশন বা Y কানেকশনও বলা হয়। স্টার কানেকশনে (Star Connection) লাইন কারেন্ট এবং ফেজ কারেন্ট সমান এবং লাইন ভোল্টেজ ফেজ ভােল্টেজের ১.৭৩ গুন হয়।

স্টার কানেক্টেড পাওয়ার সিস্টেমে সমস্যার সমাধান নিয়ে বিস্তারিত :